Instance Verification Kit (IVK)
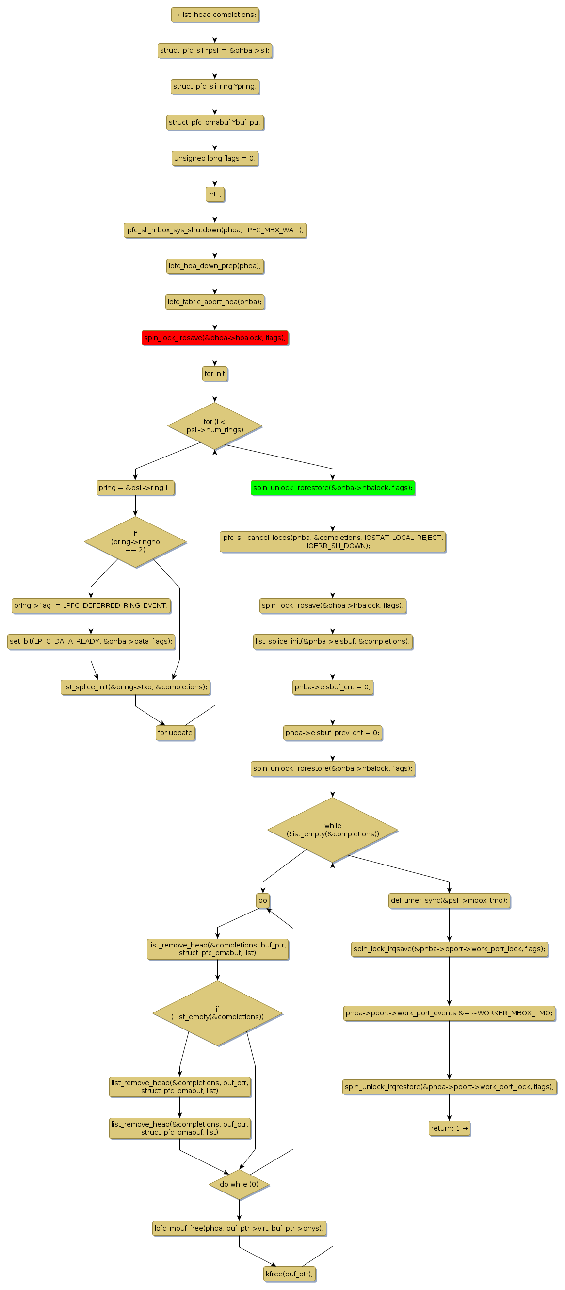
spin lock @ [287513+41+/linux-3.19-rc1/drivers/scsi/lpfc/lpfc_sli.c]
Instance Signature: hbalock
|
The Matching Pair Graph:
|
|
Function Name
|
Control Flow Graph (CFG)
|
Events Flow Graph (EFG)
|
Source Correspondence
|
|
lpfc_sli_hba_down
|
|
|
[287155+17+/linux-3.19-rc1/drivers/scsi/lpfc/lpfc_sli.c]
|